当前位置: 燃气网 » 燃气行业资讯 » 国内燃气资讯 » 正文

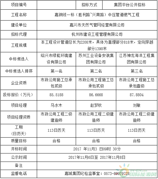
嘉兴市嘉铜线一标(胜利路~兴育路)中压管道燃气工程中标公示

日期:2017-11-06    来源:嘉兴市政府网

国际燃气网

2017
11/06
13:14
文章二维码

手机扫码看资讯

关键词: 管道燃气 燃气工程

嘉兴市嘉铜线一标(胜利路~兴育路)中压管道燃气工程中标公示

 
返回 国际燃气网 首页

能源资讯一手掌握,关注 "国际能源网" 微信公众号

看资讯 / 读政策 / 找项目 / 推品牌 / 卖产品 / 招投标 / 招代理 / 发文章

扫码关注

0条 [查看全部]   相关评论

国际能源网站群

国际能源网 国际新能源网 国际太阳能光伏网 国际电力网 国际风电网 国际储能网 国际氢能网 国际充换电网 国际节能环保网 国际煤炭网 国际石油网 国际燃气网