广东省财政厅关于下达2022年内河船舶LNG动力改造补贴资金的通知
粤财综〔2022〕24号
省交通运输厅,有关地级以上市财政局:
为贯彻落实《广东省内河航运绿色发展示范工程实施方案》(粤府办〔2021〕25号)工作部署,根据省交通运输厅分配方案,经审核,现下达2022年广东省内河船舶LNG动力改造补贴资金1亿元(具体项目、金额、科目见附件1)。有关事项通知如下:
一、请认真落实《广东省内河航运绿色发展示范工程船舶LNG动力改造补贴实施方案》要求,切实管好用好内河船舶LNG动力改造补贴资金,各地应抓紧推进本地区内河船舶LNG动力改造工作,及时将资金补贴到符合条件的项目,加快资金拨付使用进度,充分发挥资金使用效益。切实加强资金监管,不得挤占、截留或挪用,确保专款专用。年终请按要求统一编列决算。
二、各地补贴资金使用情况请按时向省交通运输厅报备。补贴政策实施完成后,省级将对该项资金进行统一清算。
三、请严格落实全面实施预算绩效管理的要求,在预算执行过程中,对照本次下达的绩效目标做好绩效运行监控,确保年度绩效目标如期实现,财政资金发挥预期效益。
附件:
1.x2022年广东省内河船舶LNG动力改造补贴资金分配表
单位:元

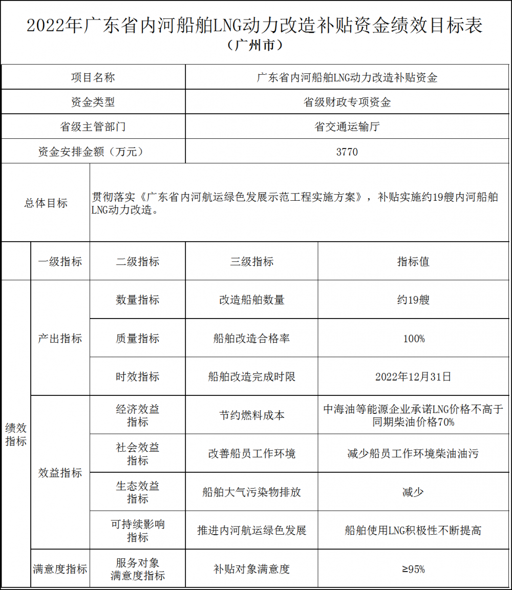
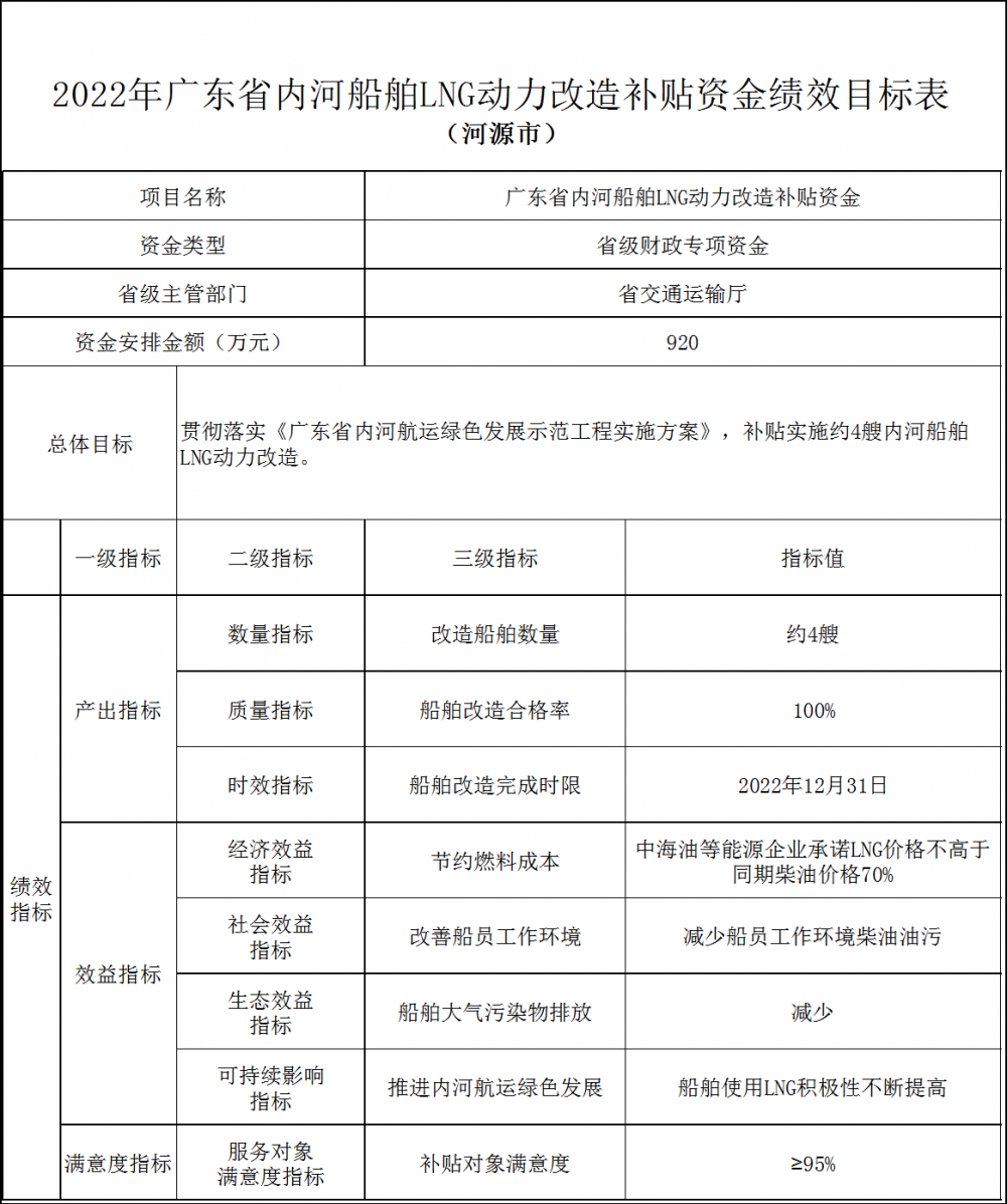
2.2022年广东省内河船舶LNG动力改造补贴资金绩效目标表







广东省财政厅
2022年3月21日
切换行业






正在加载...



