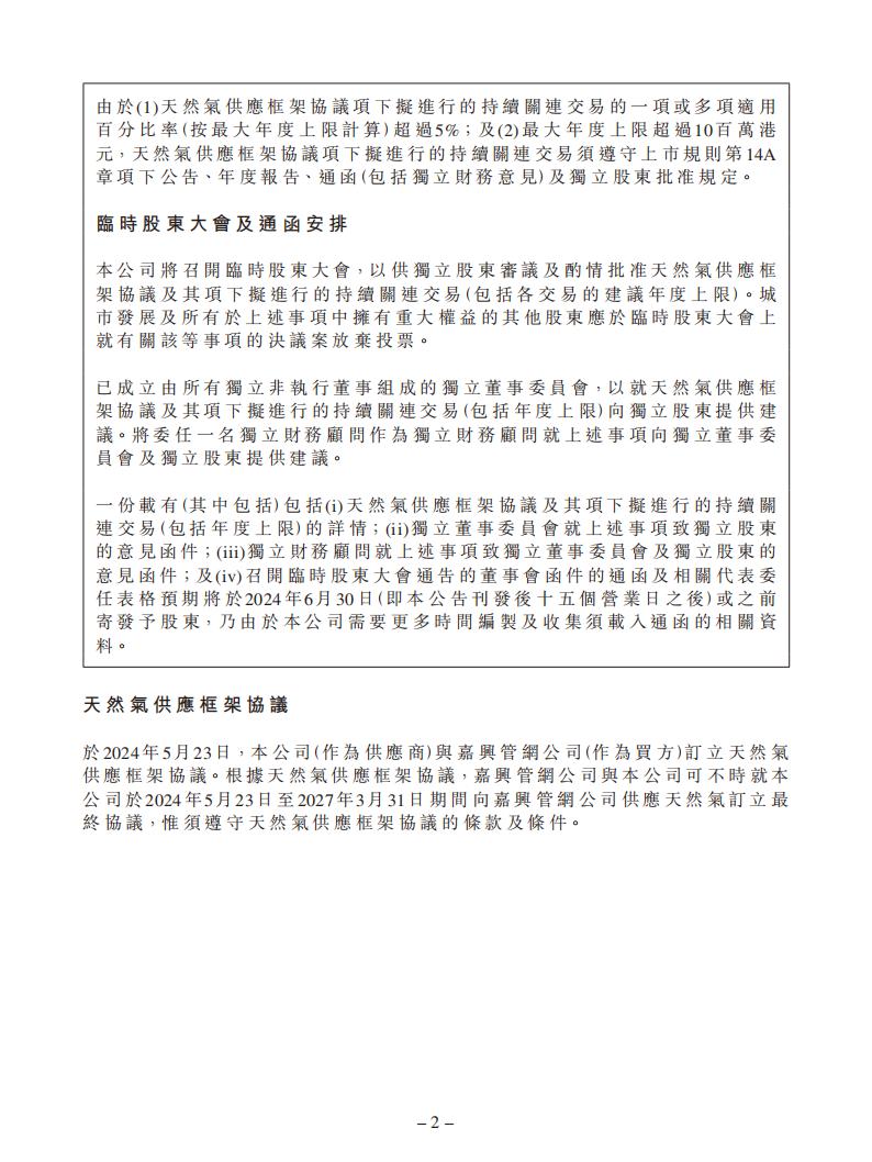
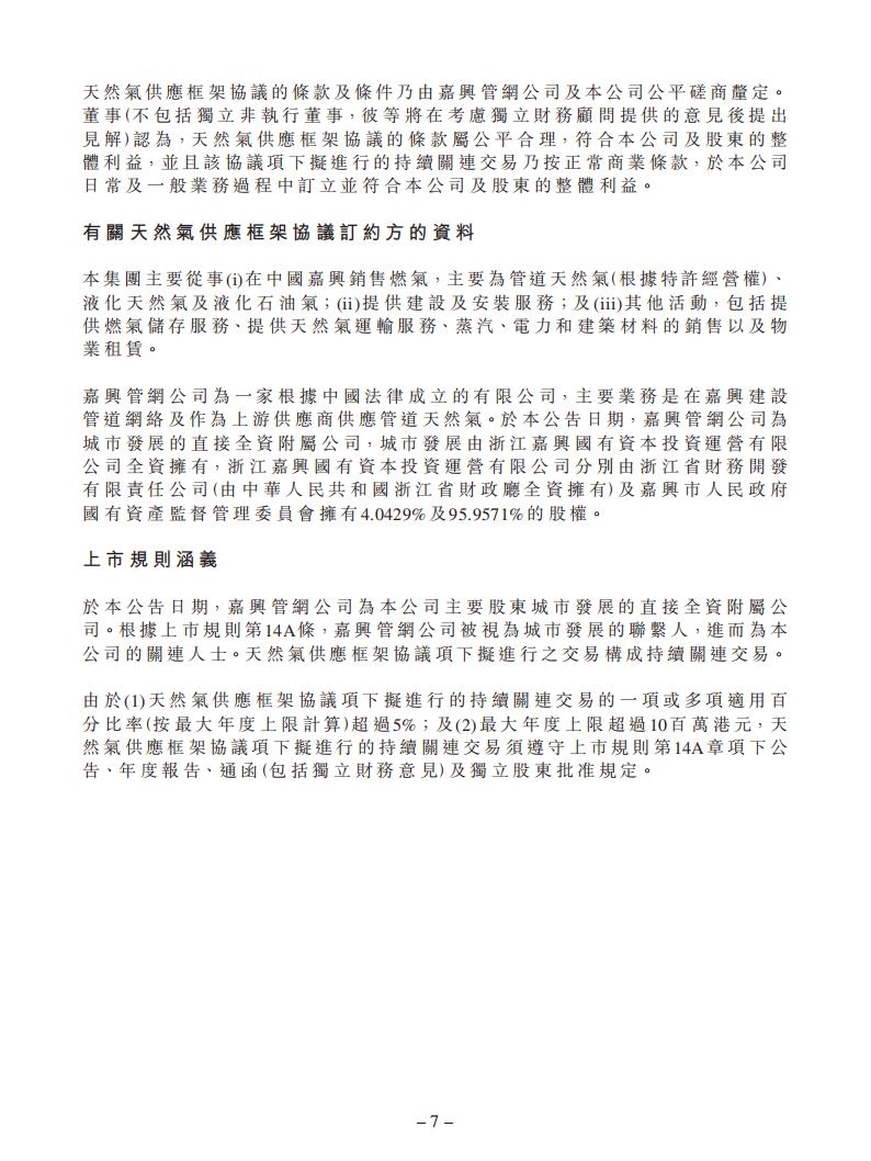
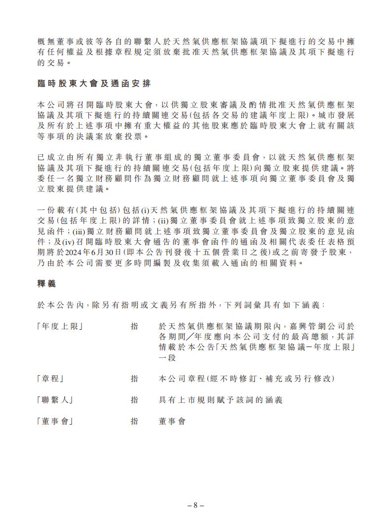
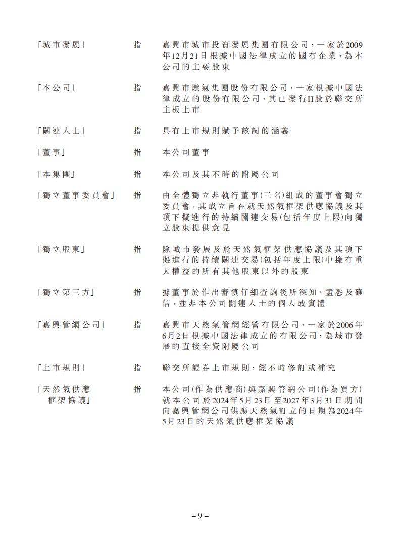
据悉,嘉兴燃气发布公告称,2024年5月23日,该公司(作为供应商)与嘉兴管网公司作为(作为买方)订立天然气供应框架协议。
据了解,相关资料显示,嘉燃集团前身为嘉兴市煤气公司,成立于1985年9月。1998年3月,嘉燃在中国注册成立为有限责任公司。2017年1月,改制及更名为嘉兴市燃气集团股份有限公司。2020年7月成功登陆香港交易所主板上市。嘉燃集团是嘉兴市本级天然气业主,坚持以“发展管道供气、提高城市品位”为已任。
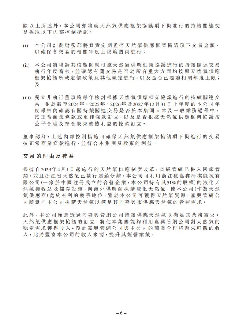
公告具体内容如下:










日期:2024-05-24 来源:嘉兴燃气
能源资讯一手掌握,关注 "国际能源网" 微信公众号
看资讯 / 读政策 / 找项目 / 推品牌 / 卖产品 / 招投标 / 招代理 / 发文章
扫码关注
国际燃气网声明:本文仅代表作者本人观点,与国际燃气网无关,文章内容仅供参考。凡注明“来源:国际燃气网”的所有作品,版权均属于国际燃气网,转载时请署名来源。
本网转载自合作媒体或其它网站的信息,登载此文出于传递更多信息之目的,并不意味着赞同其观点或证实其描述。如因作品内容、版权和其它问题请及时与本网联系。