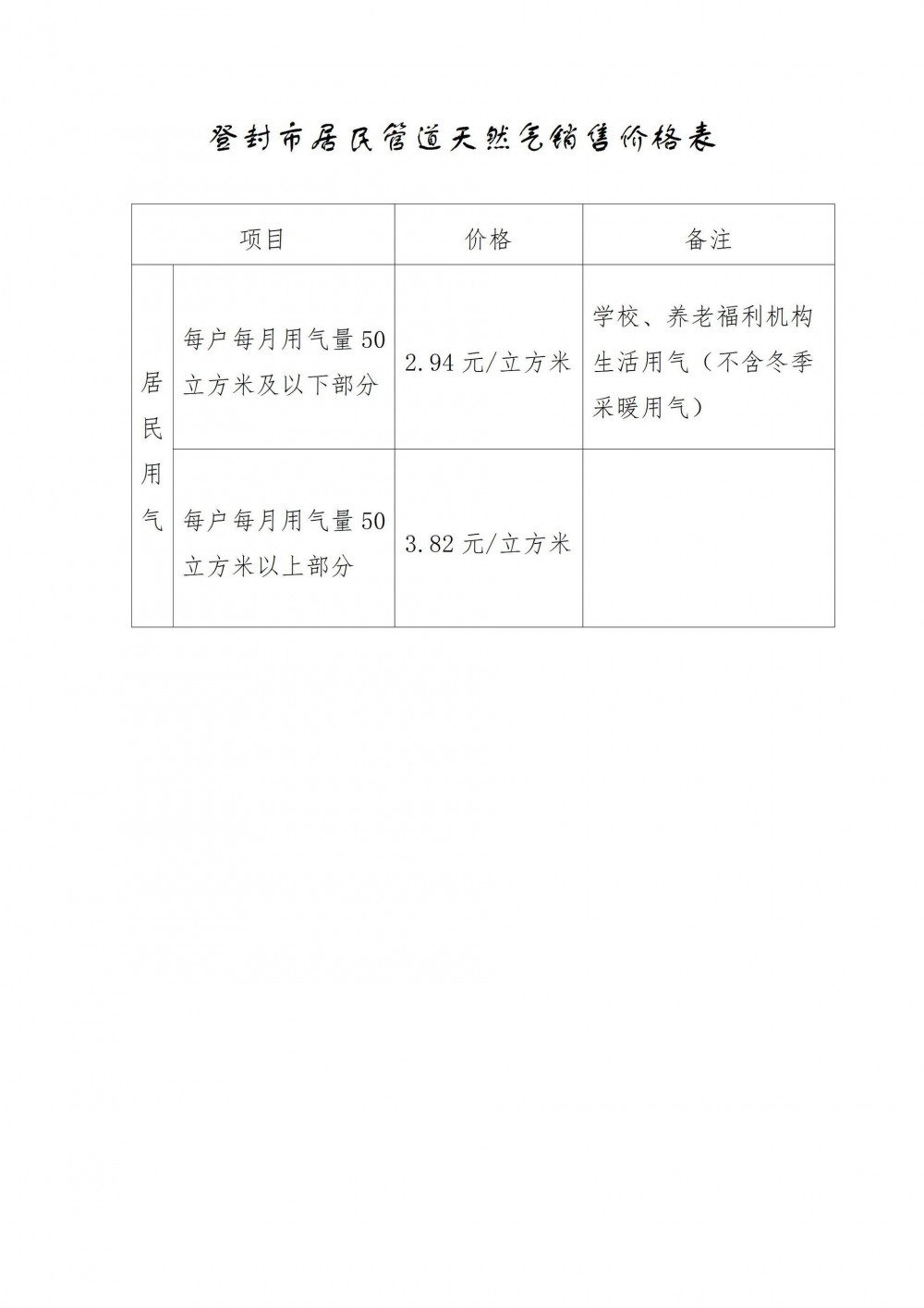
10月9日,河南省登封市发改委发布关于疏导登封市居民管道天然气价格的通知。其中居民管道天然气第一阶梯(每户每月50立方米及以下部分)销售价格执行2.94元/立方米,第二阶梯(每户每月50立方米以上部分)销售价格执行3.82元/立方米(具体标准详见附件)。
学校、养老福利机构生活用气(不含冬季采暖用气)执行居民管道天然气第一阶梯气价。
全文如下:
登封市发展和改革委员会关于疏导登封市居民管道天然气价格的通知
登封华润燃气有限公司:
根据国家天然气价格形成机制的有关要求及上游供气企业调整天然气门站价格情况,按照《河南省发展和改革委员会关于印发〈河南省城镇管道天然气配气价格管理办法(试行)〉的通知》(豫发改价管〔2018〕150号)文件要求,实行城镇燃气销售价格与上游管道天然气价格调整联动的机制。经市政府研究同意,对我市居民管道天然气价格进行疏导,现将有关事项通知如下:
一、执行标准
居民管道天然气第一阶梯(每户每月50立方米及以下部分)销售价格执行2.94元/立方米,第二阶梯(每户每月50立方米以上部分)销售价格执行3.82元/立方米(具体标准详见附件)。
学校、养老福利机构生活用气(不含冬季采暖用气)执行居民管道天然气第一阶梯气价。
城乡社区党群服务中心用气执行居民阶梯气价。
驻登部队生活用气执行居民用气价格。
二、执行范围
登封市范围内的居民用户及执行居民气价的非居民用户。
三、优惠政策
对我市持有民政部门核发的《特困人员救助供养证》和《城市居民最低生活保障金领取证》的居民家庭继续落实相关优惠政策,按疏导后价格每户每月减免5立方米的气费。
对我市“煤改气”用户,采暖季期间每月在第一阶梯50立方米用气量的基础上再增加100立方米第一阶梯气量。用户名单由我委提供给你公司。
四、有关要求
登封华润燃气有限公司要严格落实天然气价格政策,认真做好明码标价、信息公开和宣传解释工作,不断提高服务质量和安全管理水平,确保市场安全平稳运行。
本通知自2025年10月23日起执行,《登封市发展和改革委员会关于进一步疏导我市居民管道天然气价格的通知》(登发改〔2019〕47号)同时废止。
附件:登封市居民管道天然气销售价格表
2025年10月9日
附件
《关于疏导登封市居民管道天然气销售价格的通知》的政策解读.docx


切换行业





正在加载...



