根据《中华人民共和国价格法》、《政府制定价格听证办法》和《广东省物价局关于〈政府制定价格听证办法〉的实施细则》等规定,现就恩平市城镇管道天然气价格和上下游价格联动机制方案听证会有关事项通告如下:
一、会议时间
2025年11月3日(星期一)下午3时。
二、会议地点
恩平市发展和改革局三楼会议室(东华街6号)。
三、听证人和听证会参加人名单
详见附件1。
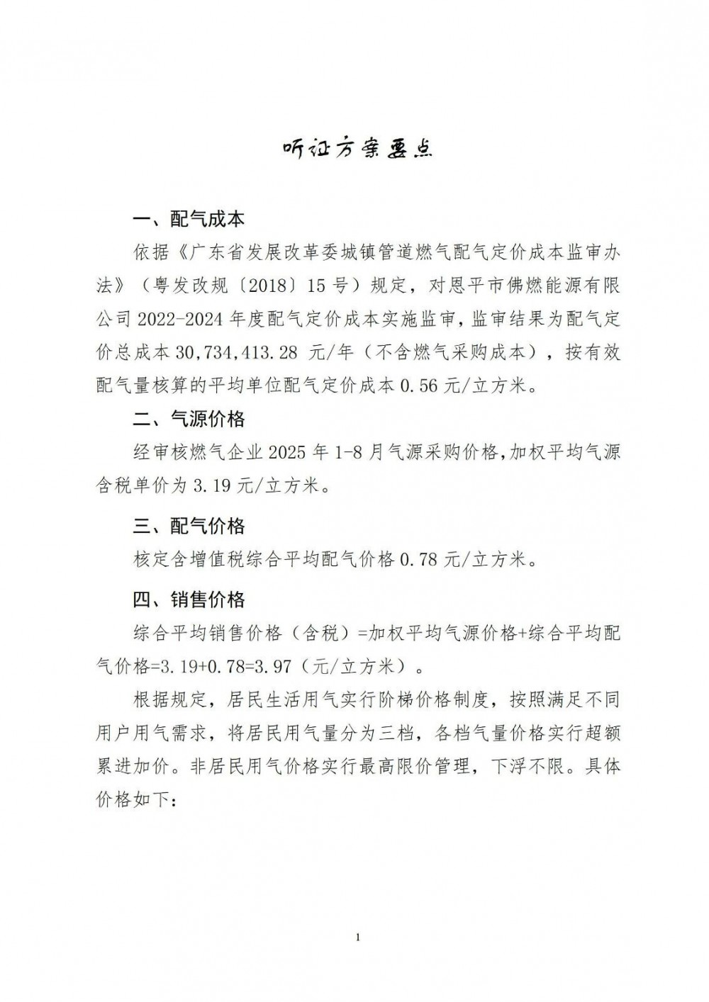
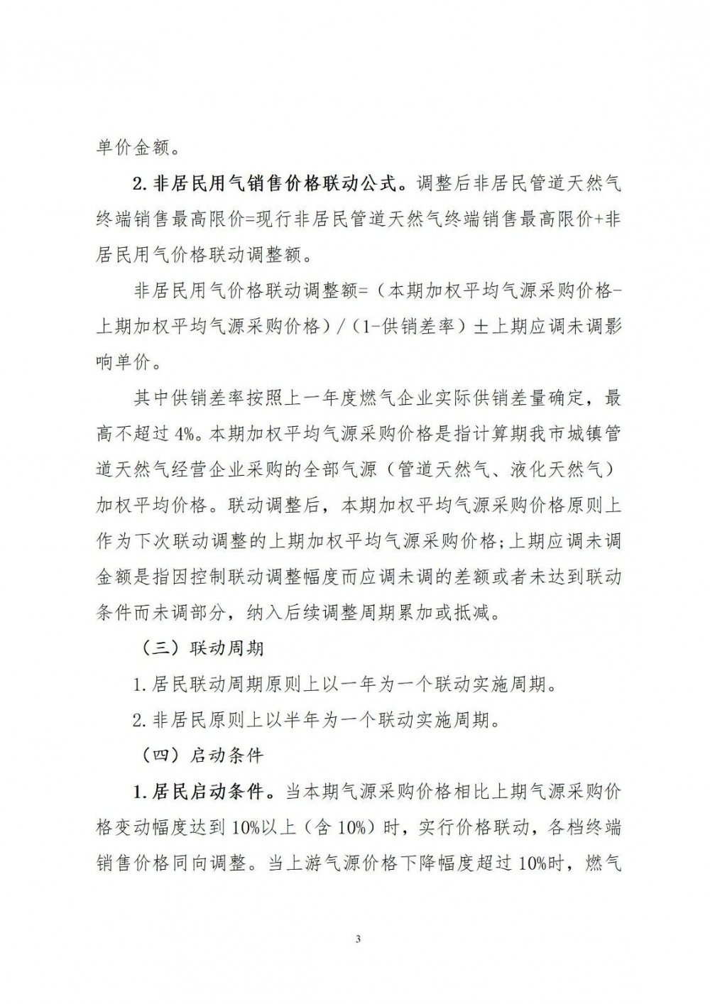
四、听证方案要点
详见附件2。
特此通告。
恩平市发展和改革局
2025年10月16日
附件1:参加人名单.xlsx
附件2:听证方案要点.doc
| 听证人 | ||
| 序号 | 姓名 | 工作单位 |
| 1 | 赖清锐 | 市发展改革局党组成员、副局长 |
| 2 | 岑贞虹 | 市发展改革局价格股股长 |
| 3 | 何春贤 | 市发展改革局办公室负责人 |
| 听证会参加人 | ||
| 序号 | 姓名 | 职业 |
| 1 | 岑佩玉 | 营业员 |
| 2 | 余绍娴 | 财务管理 |
| 3 | 黎爱娣 | 教师 |
| 4 | 伍超豪 | 个体户 |
| 5 | 葛瑞琼 | |
| 6 | 黎健俊 | 众赢商行 |
| 7 | 李泽彬 | 无 |
| 8 | 吴凤群 | 广东道氏陶瓷材料有限公司 |
| 9 | 麦易钊 | 恩平市乐园大酒店 |
| 10 | 梁嘉瑜 | 教师 |
| 11 | 冯志享 | 恩平市佛燃能源有限公司副总工程师 |
| 12 | 莫永赞 | 市资产办工作人员 |
| 13 | 王建林 | 天然气专业人员 |
| 14 | 郑丹明 | 恩平市人大常委会工作人员 |
| 15 | 黄凤霞 | 恩平市政协工作人员 |
| 16 | 汤美琴 | 市审计局工作人员 |
| 17 | 钟钧源 | 市城市管理综合执法局工作人员 |
| 18 | 张卫武 | 市市场监管局 |
| 19 | 袁浩榆 | 市消费者权益保护委员会工作人员 |




切换行业





正在加载...



