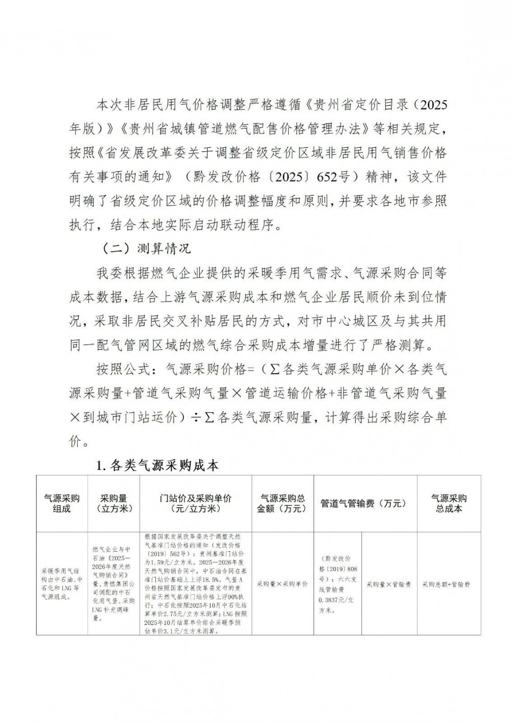
进入采暖季以来,受中石油、中石化等主供管道天然气价格及液化天然气(LNG)等其他气源价格上涨影响,燃气企业气源采购成本显著增加。为切实保障天然气安全稳定供应,兼顾燃气企业合法权益与非居民用户承受能力,根据《省发展改革委关于调整省级定价区域非居民用气销售价格有关事项的通知》(黔发改价格〔2025〕652号)精神,我委严格遵循《贵州省城镇管道燃气配售价格管理办法》规定,结合燃气企业报送的采暖季用气需求预测、气源采购合同等成本数据,以及企业尚未疏导的非居民成本偏差资金等实际情况,经过科学严谨测算,草拟完成《市发展改革委关于联动调整市中心城区及与其共用同一配气管网区域非居民用气价格有关事项的通知(征求意见稿)》。
现公开征求意见,欢迎社会各界提出修改意见,并通过电子邮箱反馈。
公开征求意见起止时间:2025年12月26日至2026年1月12日。电子邮箱:lpssfzggwjfk@163.com联系电话:0858—8222809
附件:附件1:市发展改革委关于联动调整市中心城区及与其共用同一配气管网区域非居民用气价格有关事项的通知(征求意见稿).doc
附件2:市发展改革委关于联动调整市中心城区及与其共用同一配气管网区域非居民用气价格有关事项的通知的起草说明.doc






切换行业





正在加载...



