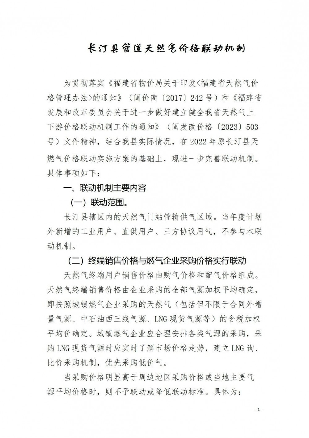
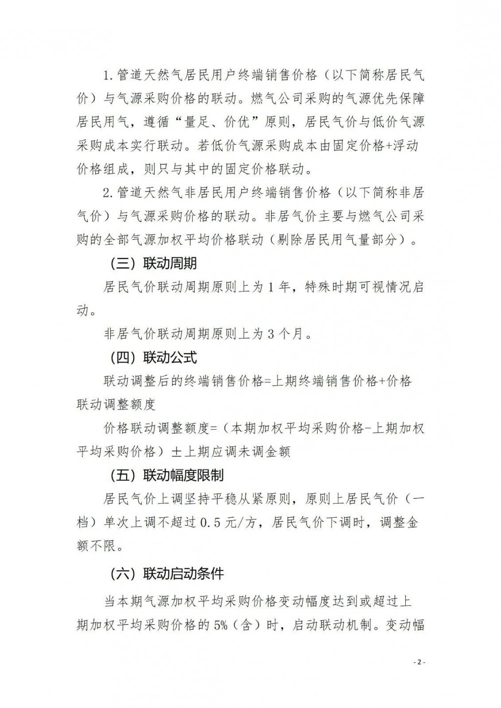
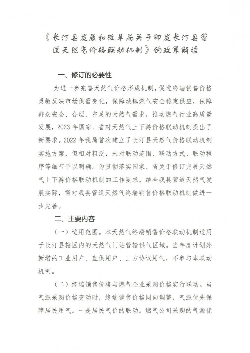
各管道燃气企业:
根据《福建省发展和改革委员会关于进一步做好建立健全我省天然气上下游价格联动机制工作的通知》(闽发改价格〔2023〕503号)文件精神,结合我县实际,现制定并印发长汀县管道天然气价格联动机制,请遵照执行。
附:长汀县管道天然气价格联动机制
长汀县发展和改革局
2025年12月31日
附件下载
2025.12.31长汀县管道天然气价格联动机制(此份为准).doc
长汀县发展和改革局关于印发长汀县管道天然气价格联动机制的政策解读.wps









日期:2026-01-05 来源:长汀县发展和改革局
各管道燃气企业:
根据《福建省发展和改革委员会关于进一步做好建立健全我省天然气上下游价格联动机制工作的通知》(闽发改价格〔2023〕503号)文件精神,结合我县实际,现制定并印发长汀县管道天然气价格联动机制,请遵照执行。
附:长汀县管道天然气价格联动机制
长汀县发展和改革局
2025年12月31日
附件下载
2025.12.31长汀县管道天然气价格联动机制(此份为准).doc
长汀县发展和改革局关于印发长汀县管道天然气价格联动机制的政策解读.wps









能源资讯一手掌握,关注 "国际能源网" 微信公众号
看资讯 / 读政策 / 找项目 / 推品牌 / 卖产品 / 招投标 / 招代理 / 发文章
扫码关注
国际燃气网声明:本文仅代表作者本人观点,与国际燃气网无关,文章内容仅供参考。凡注明“来源:国际燃气网”的所有作品,版权均属于国际燃气网,转载时请署名来源。
本网转载自合作媒体或其它网站的信息,登载此文出于传递更多信息之目的,并不意味着赞同其观点或证实其描述。如因作品内容、版权和其它问题请及时与本网联系。