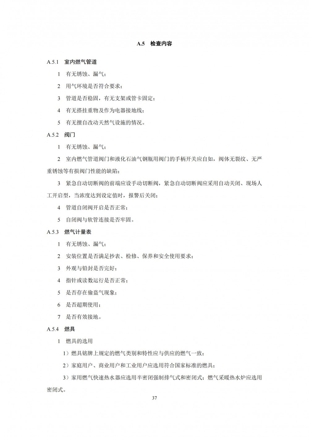
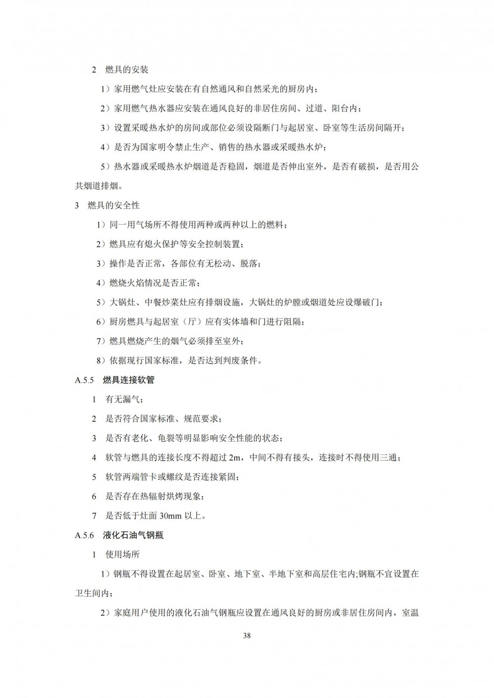
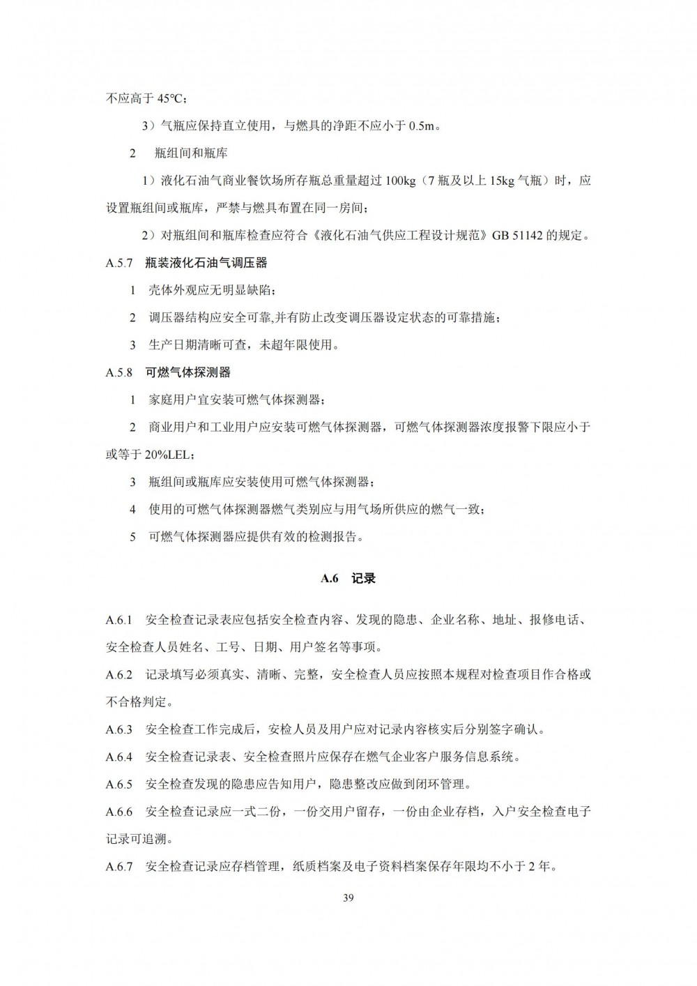
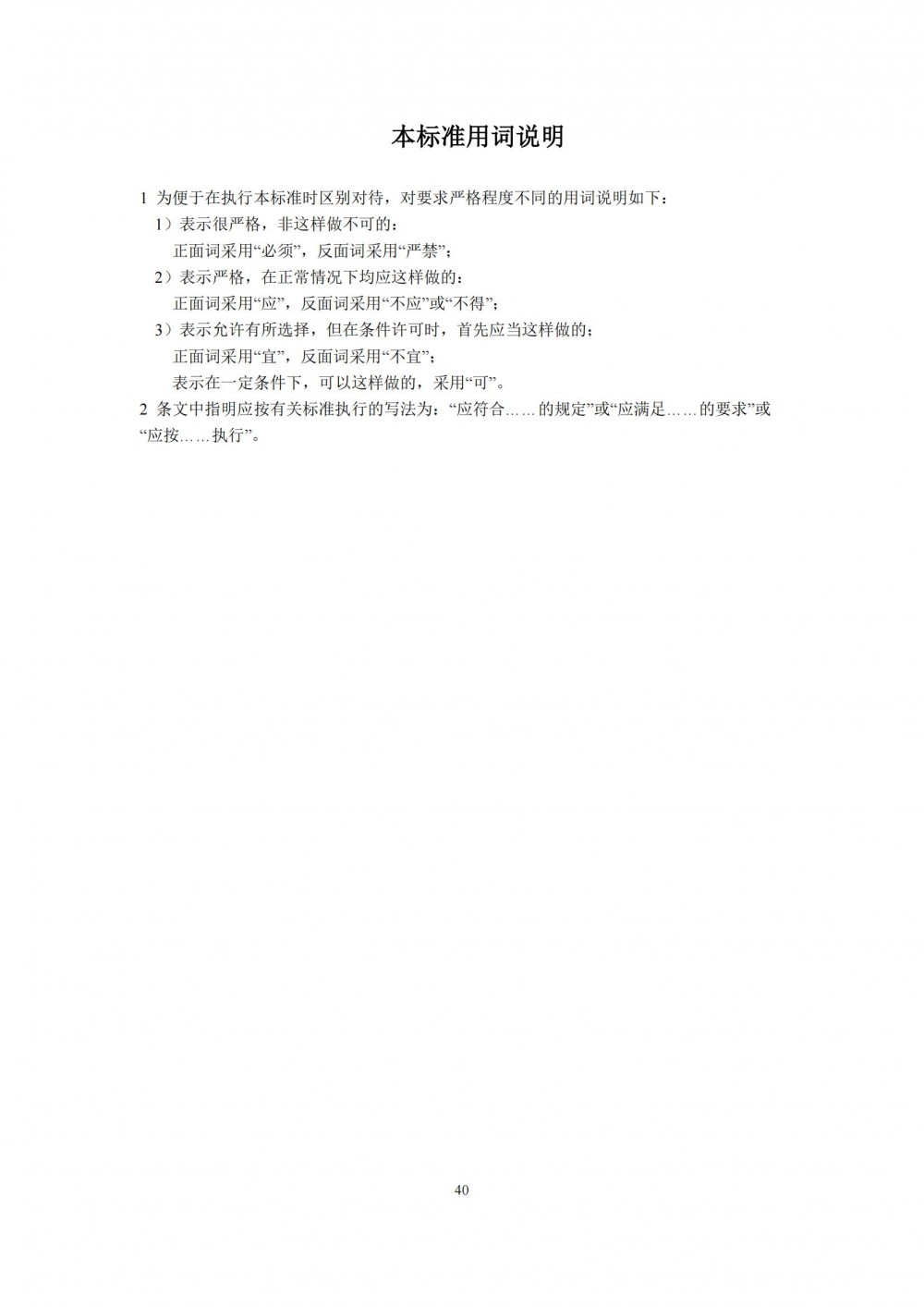
广东省住房和城乡建设厅关于征求《城镇燃气用户端设施安全技术标准》等2项广东省标准(送审稿)意见的函
各地级以上市住房城乡建设主管部门、城市管理主管部门,各相关单位:
经我厅立项,由广东省燃气协会等单位编制的《城镇燃气用户端设施安全技术标准》等2项广东省标准已形成送审稿,现征求你们意见。请从广东省住房和城乡建设厅门户网站(https://zfcxjst.gd.gov.cn/)下载本标准的送审稿,组织研究和提出修改意见,于2025年2月21日前将书面意见反馈我厅科技信息处。
附件:1.城镇燃气用户端设施安全技术标准(送审稿)
2.城镇燃气安全检查与评估标准(送审稿)
3.意见表
广东省住房和城乡建设厅
2025年1月15日
(联系人:朱学仲,联系电话:020-83133643,邮箱:zjt_kxc@gd.gov.cn)
附件1:
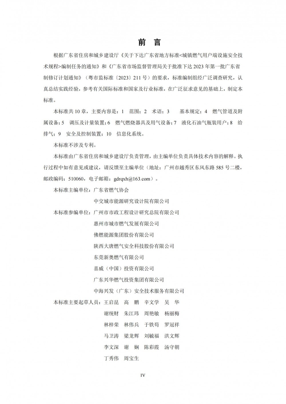
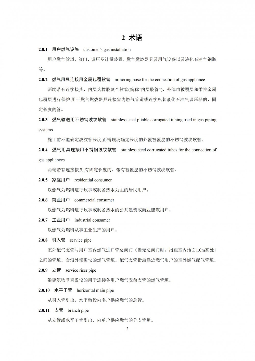
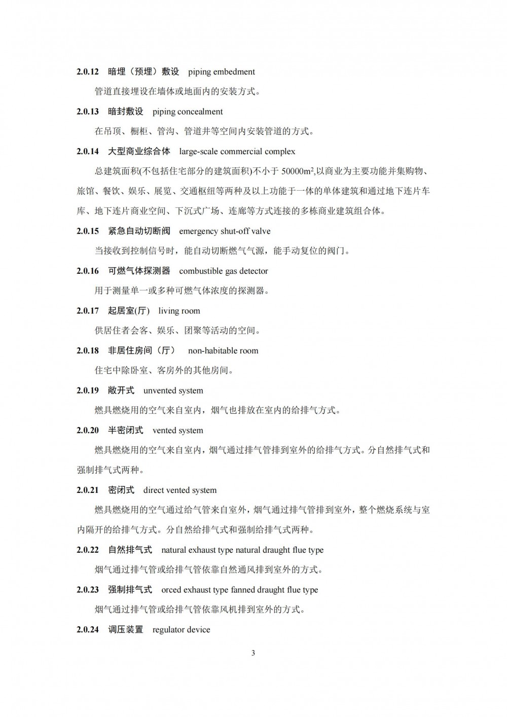
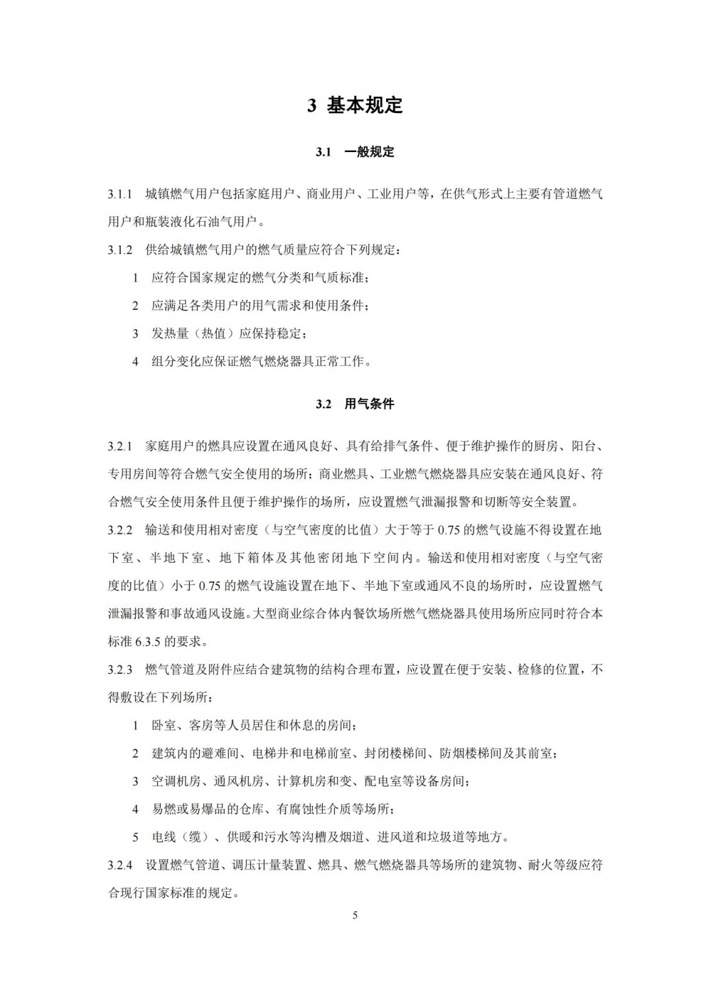
城镇燃气用户端设施安全技术标准(送审稿)







.jpg)












.jpg)














































.jpg)


附件2
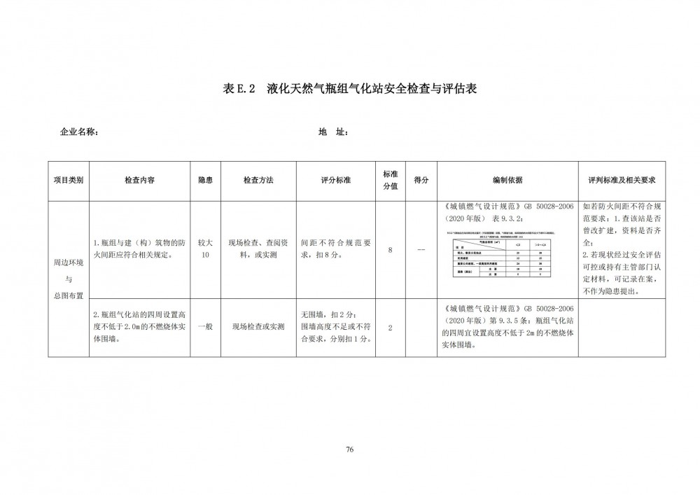
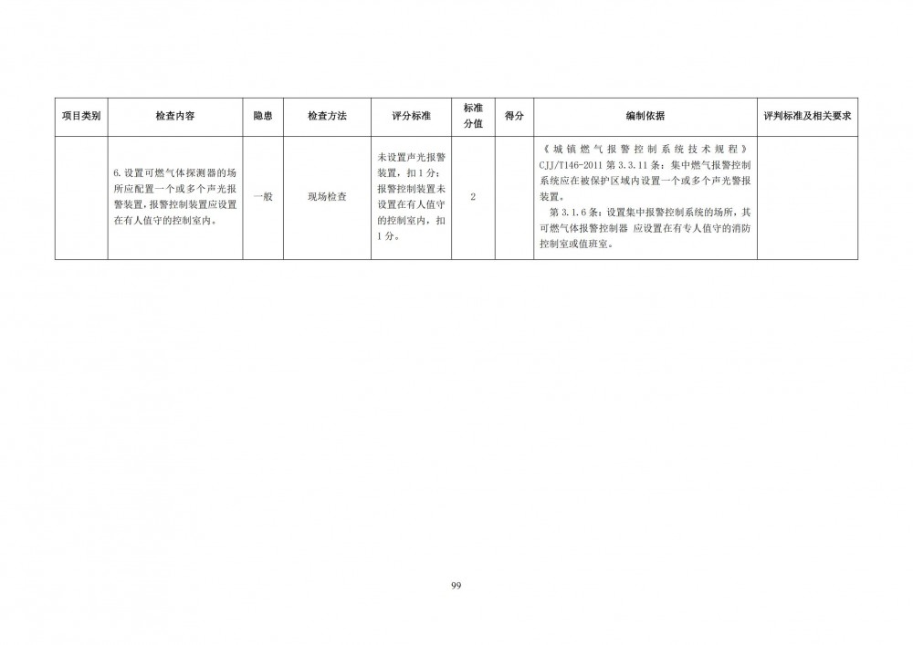
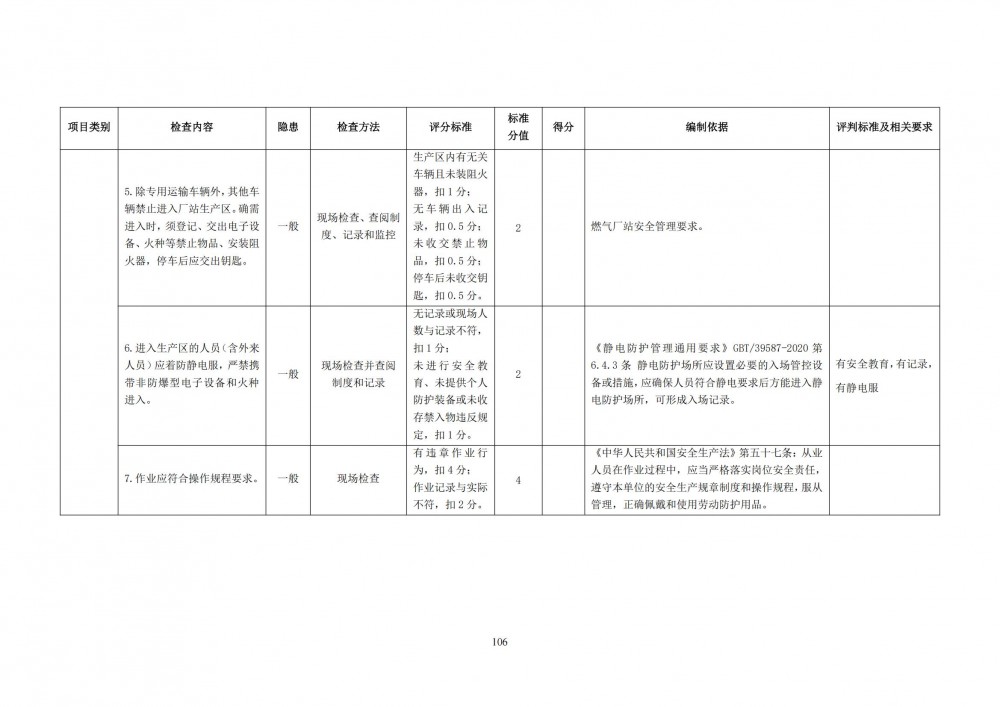
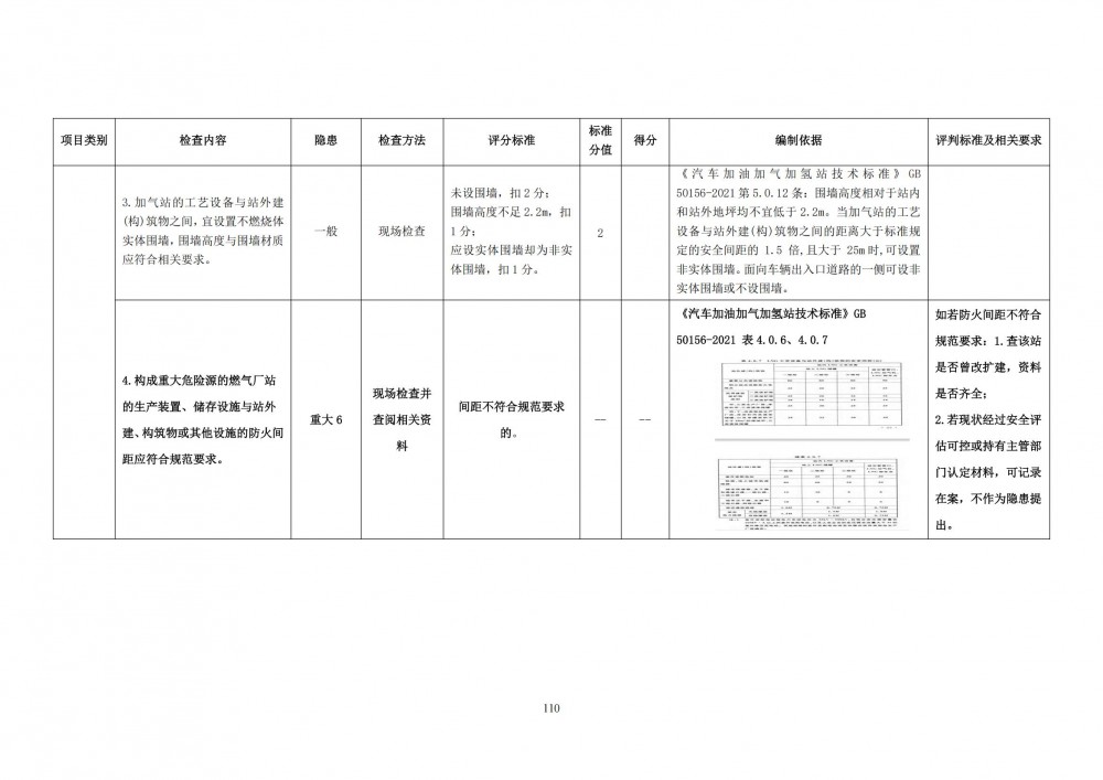
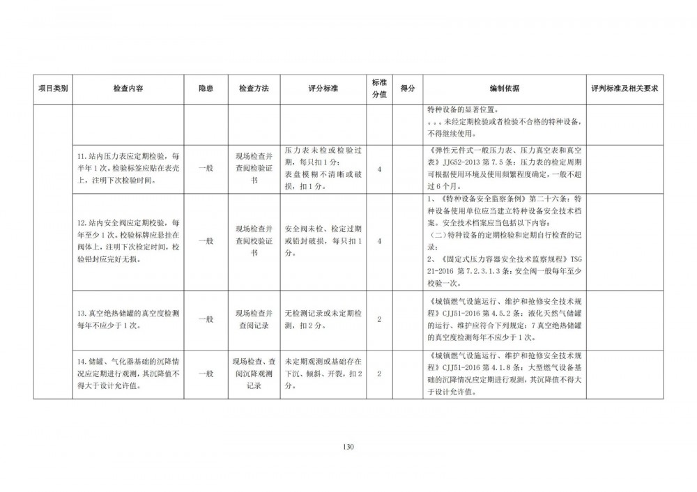
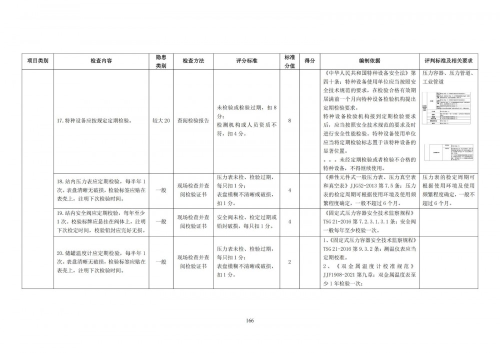
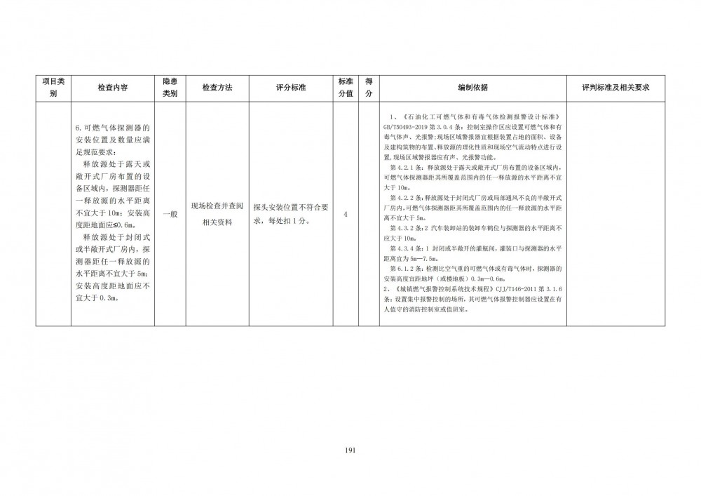
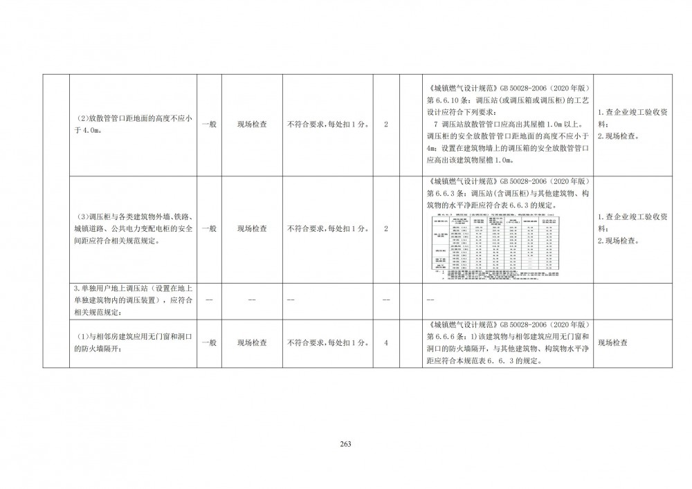
城镇燃气安全检查与评估标准(送审稿)

































.jpg)



































.jpg)







































.jpg)




.jpg)



















.jpg)
































.jpg)




















.jpg)




.jpg)

















































































.jpg)






































附件3
意见表

切换行业



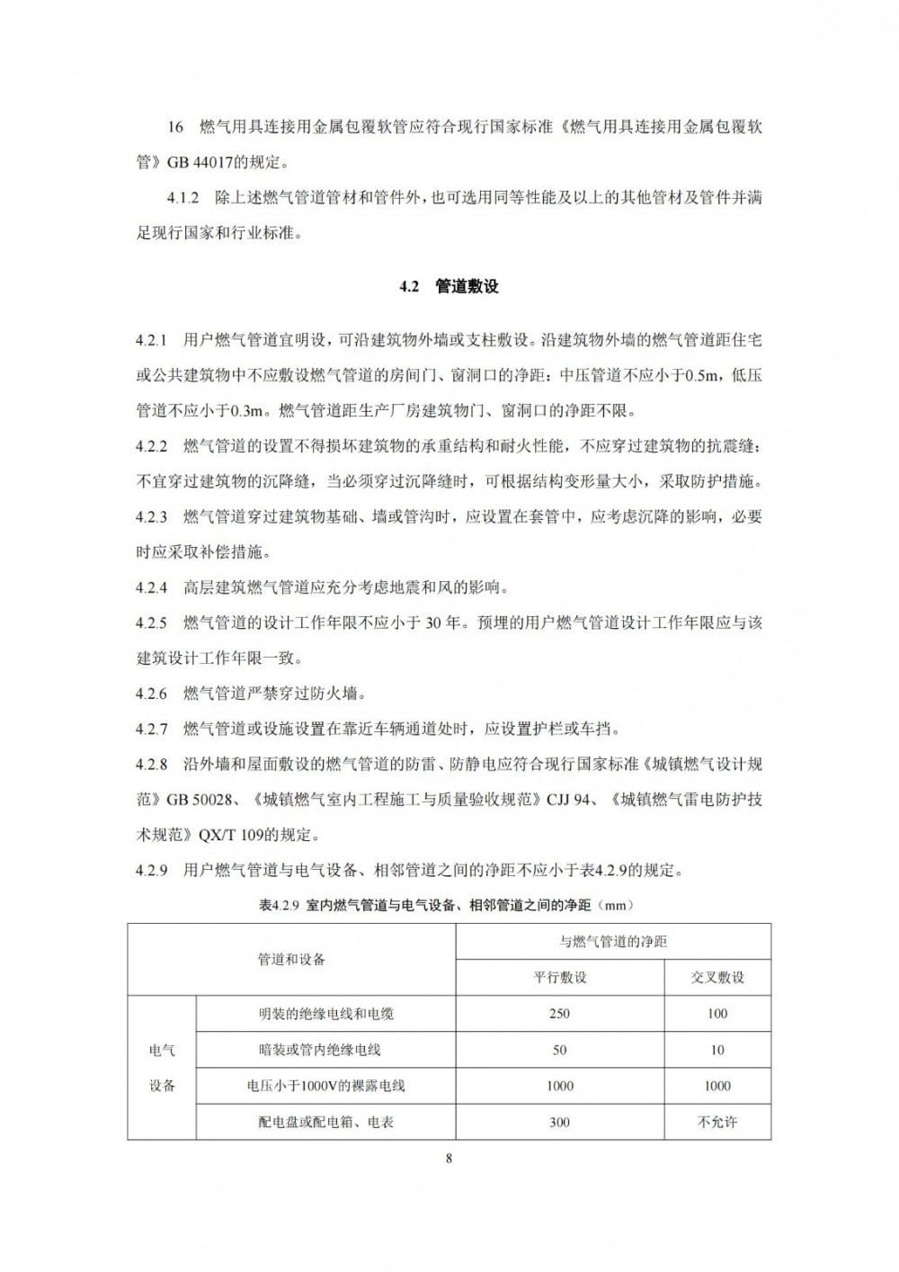
正在加载...



