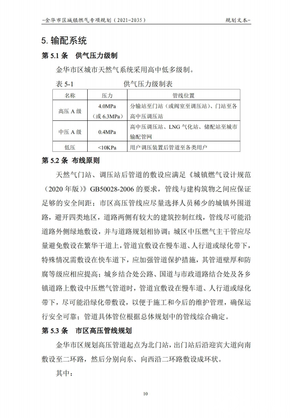
为落实深化石油天然气体制改革的决策部署和加快天然气产供储销体系建设的任务要求,积极优化液化石油气供应站布局,提高燃气供应保障能力,并为金华市区燃气事业建设和管理提供科学的依据,金华市住房和城乡建设局组织编制了《金华市区城镇燃气专项规划(2021-2035年)》。根据《城乡规划法》《浙江省城乡规划条例》及“阳光规划”的要求,现将规划草案予以公告,征求公众意见。
一、公告时间:2021年9月29日—10月28日,共30日。
二、公告地点:金华市住房和城乡建设局网站(http://jsj.jinhua.gov.cn/)。
三、意见反馈方式:
(1)书面意见请邮寄至:金华市婺城区丹溪路1388号财富大厦1915室,邮编:321017;
(2)电话方式:金华市住房和城乡建设局公用处82396400。
附件:
金华市区城镇燃气专项规划(2021-2035)(公示)
金华市住房和城乡建设局
2021年9月29日
附件:










.png)



















切换行业





正在加载...



